Week03|课时5|故障自愈与补数:Replay / Backfill / Runbook 怎么把链路拉回正轨
Week03 的收官,不是“系统终于跑通”,而是故障发生后你知道怎样把链路拉回正轨
这一讲不是在讲完整灾备平台,也不是把所有恢复能力都写成自动化已实现。
先解决更现实的问题:
当 ingest 链路出现缺口、乱序、失败窗口或错误写入时,你有没有一套可复用的 replay / backfill / runbook 基线。
这节课解决什么问题
到了 Week03 的最后一课,你已经能看到一条最小 ingest 基线的轮廓了:
- Week02 定义了输入准入边界
- Week03 前四课把这些边界推进成了 batch / incremental / asset flow
- repo 里已经有
seed_loader.py、ticket_ingest.py、doc_ingest.py、assets.py和 contract tests 这些最小基线12
但真实系统到了这一步还没有“稳定” 它只是刚刚开始具备可运行性。 真正决定系统能不能长期跑下去的,是下面这类问题:
- 某次 ingest 失败后,应该直接重试,还是改用 replay?
- 补数(backfill)到底是在修历史空洞,还是在重新计算旧分区?
- 某条 source 出了问题,为什么不是把全链路一起重跑?
- 出现缺口后,谁来判断边界、谁来批准、谁来执行、谁来记录?
所以这节课不是再多讲一个工具,而是要让你建立一个更接近生产现场的判断:
故障恢复不是“把任务重新跑一遍”,而是有边界、有依据、有记录的工程决策。
参考学习时间(45–55 分钟)
如果你只阅读正文,大约需要 30–35 分钟;如果你跟着本课一起整理 replay_backfill_strategy_v1.md、ingestion_runbook_v1.md 并做一轮最小 recovery drill,建议预留 45–55 分钟。
学完这一讲,你应该能做到什么
- 解释
retry / replay / backfill / rerun之间的区别。 - 理解为什么 Week03 现在就要把 recovery thinking 和 runbook 带进 repo。
- 能结合当前 OmniSupport Copilot 基线,说清楚 recovery 最少依赖哪些追踪锚点。
- 能在仓库里写出一份可用的《采集链路 Runbook》v1。
- 能完成一次最小 recovery drill,并把过程记录成
recovery_drill_report.md。
本课产出
完成这一讲后,你至少应该产出 3 个工件:
runbooks/ingestion_runbook_v1.mddocs/blueprints/week03/replay_backfill_strategy_v1.mdreports/week03/recovery_drill_report.md
注意:这节课的重点不是再新造一套 replay 平台,而是把 恢复规则、决策边界和操作顺序 先收口成团队可执行资产。
先看一张总图
这张图里最重要的不是 3 个英文单词,而是中间那个判断节点:
怎么恢复,不应该靠拍脑袋,而要靠 contract、manifest、state、run log 一起做决策。
1. 先把 5 个最容易混淆的动作拆开
很多系统到了出故障时才发现,团队内部其实连术语都没统一。 所以先把 5 个动作拆开。
| 动作 | 它真正解决什么 | 什么时候最适合用 | 最容易被误用成什么 |
|---|---|---|---|
retry |
同一次执行里的瞬时失败 | 网络抖动、短暂锁冲突、可安全重试的写入 | 被误当成一切恢复手段 |
rerun |
把同一个步骤或同一个 job 再跑一次 | 逻辑没变,只是希望重新执行 | 被误以为已经等于 replay |
replay |
重新消费同一批次 / 同一来源 / 同一段变更 | 想验证幂等、重走 ingest、重建中间结果 | 被误用来补历史缺口 |
restore |
把系统或数据恢复到某个已知可用状态 | 状态库损坏、对象存储污染、已知好版本需要快速回退 | 被误当成 replay / backfill 的替代品 |
backfill |
为历史空洞或过往分区补数据 / 重算 | 历史日期缺失、旧逻辑修复后要补算历史 | 被误写成“重新全量跑一次” |
Dagster 官方文档里把 backfill 定义得很清楚: 它是为缺失的分区或需要更新的已有记录重新 materialize;而 partitions 本身是把数据和计算切成逻辑片段,用来支持 incremental processing。34
restore 为什么要单独看
restore 和 replay / backfill 最大的差别在于:
- replay / backfill 仍然是在 重新计算或重新消费
- restore 更像 把系统先拉回某个已知可用快照或备份点
如果对象存储、状态表或下游表已经被错误写入污染,直接 replay 往往不够。 这时你先要判断:
- 是不是先 restore 到上一个可信状态
- 再决定后续要不要 replay 某批输入
- 或者再做 targeted backfill 补历史空洞
这句话先记住
retry更像执行级恢复replay更像输入级重放restore更像系统级回退到已知好状态backfill更像历史空洞修复rerun是更泛的“再执行一次”
如果这 5 个词不先分清,后面 runbook 一定会写乱。
2. 为什么 “出故障就全量重跑” 不是一个成熟答案
在课堂 demo 里,最简单的恢复动作通常是:
删掉表、清掉目录、再全量跑一次。
这在真实工程里往往不是一个好答案。原因有 4 个:
2.1 成本高
有些源体量不大,但有些源一旦规模起来,全量重跑会让你:
- 重新读取大批无变化数据
- 重新写入对象存储和数据库
- 重新触发下游 parse / index / eval
- 拉长恢复时间
2.2 风险大
全量重跑常常意味着:
- 覆盖掉你想保留的旧结果
- 把边界不清的 source 再次放大
- 引入新的重复或错序风险
2.3 可解释性差
如果你最后只说“我把它全跑了一遍”,那后面很难回答:
- 到底是哪一段有问题
- 为什么这次只修了这里
- 影响面多大
- 是否真的补全了空洞
2.4 不利于形成 runbook
真正可交付的 runbook 一定会问:
- 触发条件是什么
- 操作边界是什么
- 用哪个命令 / 哪个参数 / 哪个 manifest
- 结果怎么验收
而“全量重跑”通常很难写成精确的恢复流程。
3. 当前 repo 里已经具备哪些恢复前提
这节课不需要你再造第二套平台。 相反,你要先认清当前 repo 已经有了什么,哪些恢复能力可以从今天开始建立。
当前已经存在的恢复前提
| 对象 | 当前 repo 已有的价值 |
|---|---|
contracts/data/*.json |
定义输入边界与必需字段,是恢复前的契约基线 |
data/seed_manifests/*.json |
提供 source 的最小声明边界,是 scoped replay 的自然入口 |
pipelines.ingestion.seed_loader |
可以从 manifest 目录执行最小 ingest baseline,是恢复 drill 的起点5 |
pipelines/ingestion/assets.py |
已经把 ingest 组织成 asset graph,是后续 partition / backfill 的天然挂点6 |
tests/contract/test_json_schemas.py |
已经能先验证 contract / manifest 的结构合法性,避免“坏配置也进入恢复流程” |
当前还没有 fully automated 的部分
也要诚实说清楚,Week03 现在还没有 fully automated 的:
- 通用 replay service
- 自动 checkpoint / state manager
- 一键 backfill engine
- recovery policy engine
这不是缺点,而是课程分阶段实现的正常状态。
Week03 的目标不是“本地一次性做完所有恢复自动化”, 而是先把 恢复决策、恢复边界、恢复记录、恢复手册 变成可持续演化的工程对象。
4. 再看一张图:恢复真正依赖哪些锚点
这一张图里,最容易被忽略的是:
manifest
没有 manifest,你就很难界定: - 这次到底恢复哪一类 source - 恢复哪个窗口 - 恢复哪个来源清单
state / checkpoint
没有 state,你就很难知道: - 上次成功到了哪里 - 本次 replay 从哪里开始 - backfill 是否已经覆盖了缺口
run log / report
没有 run log,你就很难回答: - 这次为什么失败 - 失败在 contract / data / system 哪一层 - 后来是 retry 还是 replay - 恢复是否真的成功
所以这节课不是“写 Runbook 文档课”,而是要让你看到:
Runbook 只是表面,真正的恢复能力来自前面这些锚点是否被工程化。
5. 什么时候该 replay,什么时候该 backfill
这一段最适合你直接拿去做团队内部的判断表。
| 典型场景 | 更合理的动作 | 为什么 |
|---|---|---|
| 某次 ingest 因网络抖动中断,但输入边界和时间窗口没变 | retry / rerun |
更像执行层失败,不需要重新解释输入边界 |
| 某个 manifest 已知合法,但想重新走同一批数据看是否幂等 | replay |
目标是重放同一来源 / 同一批次 |
| 某个日期分区或历史窗口压根没入湖 | backfill |
目标是补历史空洞,而不是重放同一批 |
| contract 变了,需要重新计算历史结果 | backfill |
这是逻辑变更后的历史重算 |
| 某次 replay 之后仍然发现少数据 | 先查 state / run log,再决定是否转 backfill |
避免一上来把问题扩大化 |
Dagster 文档也正是按这个思路来组织: partitions 用于把数据切成可管理的逻辑片段,而 backfill 则针对这些片段做历史补齐或重算。默认一个 backfill 覆盖 N 个分区时会提交 N 个 runs,也可以通过 backfill policy 采用更批量化的策略,不同策略在开销、隔离性和资源利用之间有取舍。789
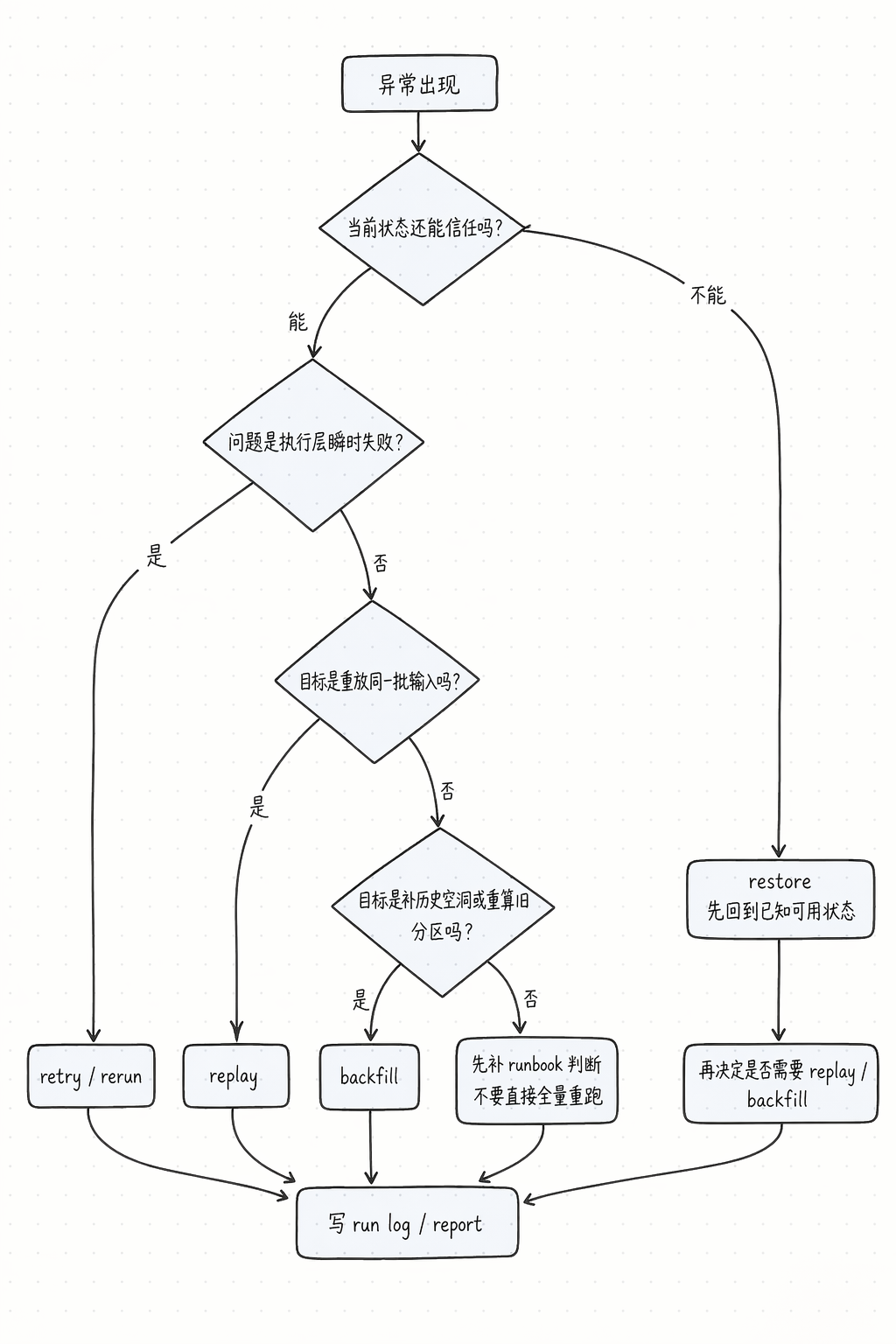
再用一张决策树把恢复路径收紧
这张图最重要的不是把所有动作背下来,而是先守住一个顺序:
- 先判断当前状态还能不能信任
- 再判断这是执行层失败、输入重放,还是历史补齐问题
- 最后才决定动作,而不是一上来就整链路重跑
6. 这节课最重要的实践:做一次最小 recovery drill
这次实践不会让你实现一个完整 replay service。 它会做两件更重要的事:
- 用当前 repo 已有基线做一次有边界的恢复演练
- 把恢复决策写进可执行的 Runbook
6.1 你要准备的 3 个文件
本课 starter pack 里只提供这 3 个模板:
runbooks/ingestion_runbook_v1.mddocs/blueprints/week03/replay_backfill_strategy_v1.mdreports/week03/recovery_drill_report.md
6.2 你的 recovery drill 最少要包含什么
建议按下面顺序做:
第一步:先确认当前 baseline 可跑
docker compose --env-file infra/env/.env.local -f infra/docker-compose.yml up -d --build
docker compose --profile tools --env-file infra/env/.env.local -f infra/docker-compose.yml run --rm devbox \
pytest tests/contract/ -v
docker compose --profile tools --env-file infra/env/.env.local -f infra/docker-compose.yml run --rm devbox \
python -m pipelines.ingestion.seed_loader --manifest-dir data/seed_manifests这一段的作用不是“重新跑一次实验”,而是给恢复演练确认一个干净的起点。10
第二步:人为定义一个恢复场景
建议你从下面 3 类里选 1 类:
| 恢复场景 | 你要练什么 |
|---|---|
| 某个 manifest 暂时跳过了一个 source | 学会 scoped replay |
| 某个历史批次需要补回 | 学会 backfill 边界定义 |
| 某次变更后 contract 结构仍合法,但历史逻辑需要重算 | 学会逻辑变更后的 recovery 说明 |
第三步:写恢复决策,而不是直接动手跑
在 docs/blueprints/week03/replay_backfill_strategy_v1.md 中至少写清:
- 场景描述
- 当前症状
- 目标动作是
retry / replay / backfill中哪一个 - 为什么不是另外两个
- 这次恢复的输入边界是什么
- 验收标准是什么
第四步:把操作写成 Runbook
在 runbooks/ingestion_runbook_v1.md 中至少写清:
- 触发条件
- 前置检查
- 执行命令
- 风险提醒
- 验证方式
- 回滚 / 人工升级路径
第五步:写一份 recovery drill 报告
在 reports/week03/recovery_drill_report.md 中至少记录:
- 本次 drill 采用什么恢复动作
- 为什么这么选
- 执行了哪些命令
- 预期与实际是否一致
- 还有什么自动化能力尚未具备
6.3 这次练习真正训练的不是脚本,而是恢复判断
这一步最容易被误解成“只是在写文档”。
其实不是。
你现在做的是把下面这些事情一次性绑定起来:
- contract boundary
- manifest scope
- ingest baseline
- Dagster asset / partition thinking
- recovery decision
- runbook literacy
这正是后面 Week04 / Week06 / Week12 会持续消费的能力。
7. 为什么 Runbook 不是“最后才写的运维文档”
很多团队会把 Runbook 理解成:
上线前最后补一份文档。
这个理解在数据系统里很容易出问题。
真正成熟的 Runbook 应该从你第一次做 recovery drill 时就开始出现。原因有 3 个:
7.1 它会逼你把术语讲清楚
如果你写不清: - retry 和 replay 的区别 - replay 和 backfill 的边界 - 谁批准恢复 - 恢复成功的验收标准
说明系统里这些概念本来就没统一。
7.2 它会逼你暴露缺失的系统能力
如果你写 Runbook 时发现: - 没有 state - 没有 batch_id - 没有 manifest scope - 没有 run log
这不是 Runbook 写不好,而是系统能力还没长出来。
7.3 它会直接缩短未来的故障恢复时间
等 Week12 做 tracing、Week14 做治理时,你会发现:
Runbook 越早写,后面系统越容易形成“定位 -> 决策 -> 恢复 -> 验证”的闭环。
8. 这节课最重要的 8 个判断
retry / rerun / replay / restore / backfill不是同义词。- recovery 是工程决策,不是“重新跑一下”的冲动。
- 没有 contract / manifest / state / run log,就很难做可解释恢复。
replay更像重放同一批输入,backfill更像补历史空洞或重算历史分区。- Week03 现在讲 recovery,不是为了马上把平台做完,而是为了先把恢复边界讲清楚。
- Dagster 里的 partition / backfill 思维,现在就该进入学生心智,而不是等 Week06 再第一次听到。
- 当前课程主线最合理的目标是:把 recovery 决策和 runbook 写扎实,而不是假装本地已经 fully automated。
- 一份好的《采集链路 Runbook》本身就是 Week03 最重要的交付物之一。
9. 自检清单
学完这一讲后,你至少应该能勾掉下面这些项:
10. 课后最小行动
如果你今天时间有限,至少先完成下面两步:
- 把
runbooks/ingestion_runbook_v1.md模板补完整 - 选一个场景,在
replay_backfill_strategy_v1.md中明确写出:- 这次为什么选 replay 或 backfill
- 为什么不选另一个
- 成功验收标准是什么
只要你把这两件事做完,Week03 的恢复思维就已经真正立住了。
延伸阅读
- Dagster / Partitions and Backfills
- Dagster / Backfilling Data
- Dagster / Partition Backfill Strategies
- OmniSupport Copilot README
- OmniSupport Copilot
pipelines/ingestion/assets.py - OmniSupport Copilot
pipelines/definitions.py
Footnotes
OmniSupport Copilot README 已经明确给出 Docker-only / Docker-first 的学生基线,并把
seed_loaderdry-run 与pytest tests/contract/ -v作为 Week01–Week03 可直接复用的工程入口。OmniSupport Copilot README↩︎当前
pipelines/ingestion/assets.py已经定义了seed_manifests、raw_doc_assets、raw_ticket_events和ingest_all_job,并在文件头与注释里明确说明 Week03 起会接入真实采集器、写 MinIO 与 PostgreSQL 元数据。assets.py↩︎Dagster 官方文档说明,backfilling 是为缺失分区或需要更新的已有记录重新 materialize,可以针对全部或部分 partitions 执行。Dagster Docs|Backfilling Data↩︎
Dagster 官方文档说明,partitioning 是把数据切成逻辑片段的技术,用于支持 incremental processing。Dagster Docs|Partitioning Assets↩︎
OmniSupport Copilot README 已经明确给出 Docker-only / Docker-first 的学生基线,并把
seed_loaderdry-run 与pytest tests/contract/ -v作为 Week01–Week03 可直接复用的工程入口。OmniSupport Copilot README↩︎当前
pipelines/ingestion/assets.py已经定义了seed_manifests、raw_doc_assets、raw_ticket_events和ingest_all_job,并在文件头与注释里明确说明 Week03 起会接入真实采集器、写 MinIO 与 PostgreSQL 元数据。assets.py↩︎Dagster 官方文档说明,partitioning 是把数据切成逻辑片段的技术,用于支持 incremental processing。Dagster Docs|Partitioning Assets↩︎
Dagster 官方文档说明,backfilling 是为缺失分区或需要更新的已有记录重新 materialize,可以针对全部或部分 partitions 执行。Dagster Docs|Backfilling Data↩︎
Dagster 官方文档给出了多种 backfill strategy,对比 one-run-per-partition、batched 和 single-run 在开销、隔离性和资源利用上的差异。Dagster Docs|Partition Backfill Strategies↩︎
OmniSupport Copilot README 已经明确给出 Docker-only / Docker-first 的学生基线,并把
seed_loaderdry-run 与pytest tests/contract/ -v作为 Week01–Week03 可直接复用的工程入口。OmniSupport Copilot README↩︎


